Depósito de TCC
ORIENTAÇÕES SOBRE DEPÓSITO DE TCC (Biblioteca – Repositório Institucional)
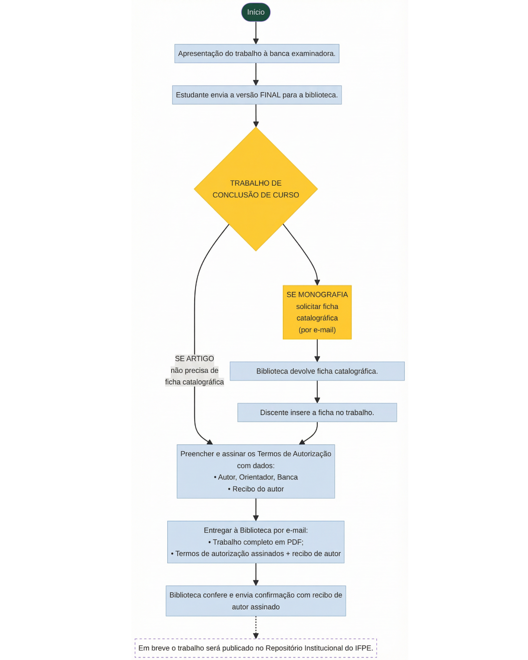
1. SOMENTE após o trabalho passar pela banca examinadora em sua versão FINAL, o(a) estudante deve solicitar pelo e-mail (biblioteca@jaboatao.ifpe.edu.br) que a biblioteca faça a confecção da ficha catalográfica (salvo se for do tipo artigo, que não necessita confecção da ficha catalográfica);
2. A biblioteca envia a ficha catalográfica e o(a) discente deve inseri-la no trabalho de acordo com o template também disponibilizado aqui no site. Devolver o documento à biblioteca juntamente com os termos de autorização para o Repositório Institucional aqui também disponibilizados.
Assuntos referente à TCC são tratados pelo e-mail: biblioteca@jaboatao.ifpe.edu.br

Arquivos
- Termo de Autorização do Autor
- Termo de Responsabilidade do Orientador
- Recibo de Depósito
- Termo de Autorização do Autor (se a publicação for fora do âmbito do IFPE)
Templates