Biblioteca Ariano Suassuna
Apresentação
A Biblioteca Ariano Suassuna pertence ao Campus Jaboatão dos Guararapes e faz parte do Sistema Integrado de Bibliotecas do IFPE (SIBI/IFPE). Tem como objetivo servir a comunidade acadêmica e atuar como uma extensão da sala de aula, no intuito de organizar e difundir o acesso à documentação bibliográfica e oferecer apoio às atividades de ensino, pesquisa e extensão, bem como aos cidadãos do entorno por se tratar de uma biblioteca pública pela natureza da instituição.
Acesso a Sistemas
- Catálogo on-line KOHA (renovações, pesquisas)
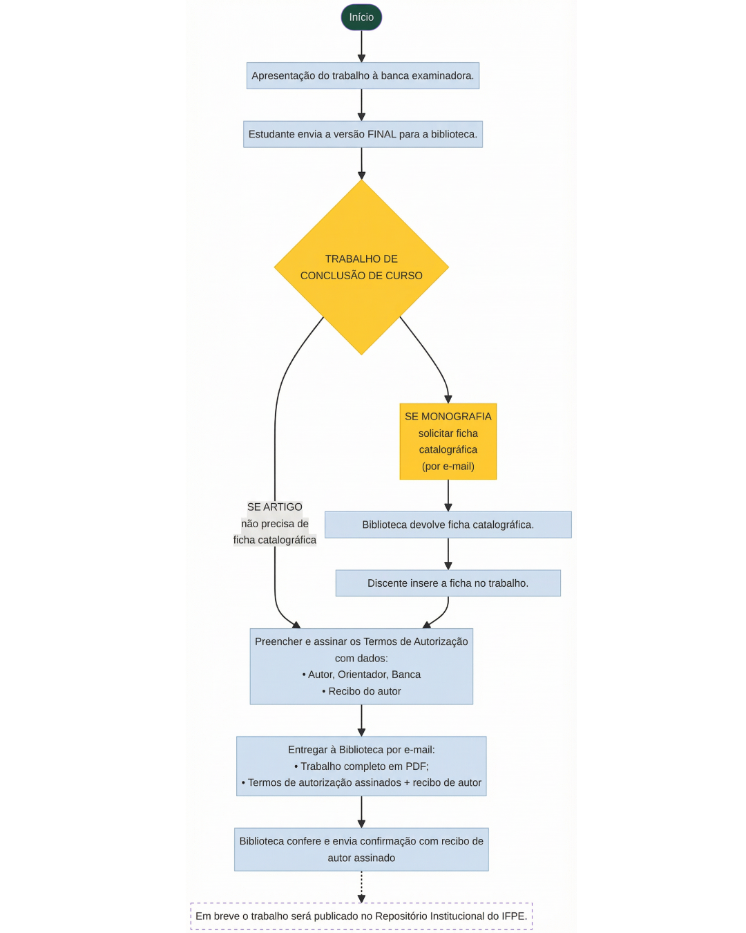
https://biblioteca.ifpe.edu.br/ - Repositório Institucional do IFPE
https://repositorio.ifpe.edu.br/xmlui/ - Biblioteca Virtual Pearson*
https://bvirtual.com.br - Plataforma Target (ABNT, ISO, etc.)*
https://www.gedweb.com.br/home/
*O primeiro acesso precisa ocorrer via link dentro do Q-Acadêmico.
Solicitações e informações
E-mail: biblioteca@jaboatao.ifpe.edu.br
Documentos
Regimento Interno – Biblioteca Ariano Suassuna
Coordenação de Biblioteca e Multimeios
Thiago Leite Amaro da Silva (Bibliotecário-Documentalista)
Bonifácio Muniz de Farias Filho (Auxiliar de Biblioteca)
Paulo Francisco Lins Filho (Técnico administrativo / artificie de manutenção).




