Organograma
https://www.ifpe.edu.br/campus/jaboatao/o-campus/organograma
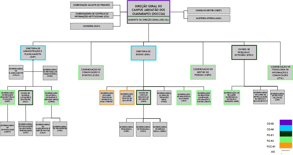
Atualmente, a imagem a seguir representa o organograma do IFPE Campus Jaboatão dos Guararapes.

https://www.ifpe.edu.br/campus/jaboatao/o-campus/organograma
Atualmente, a imagem a seguir representa o organograma do IFPE Campus Jaboatão dos Guararapes.
