Estrutura
https://www.ifpe.edu.br/campus/ipojuca/o-campus/estrutura
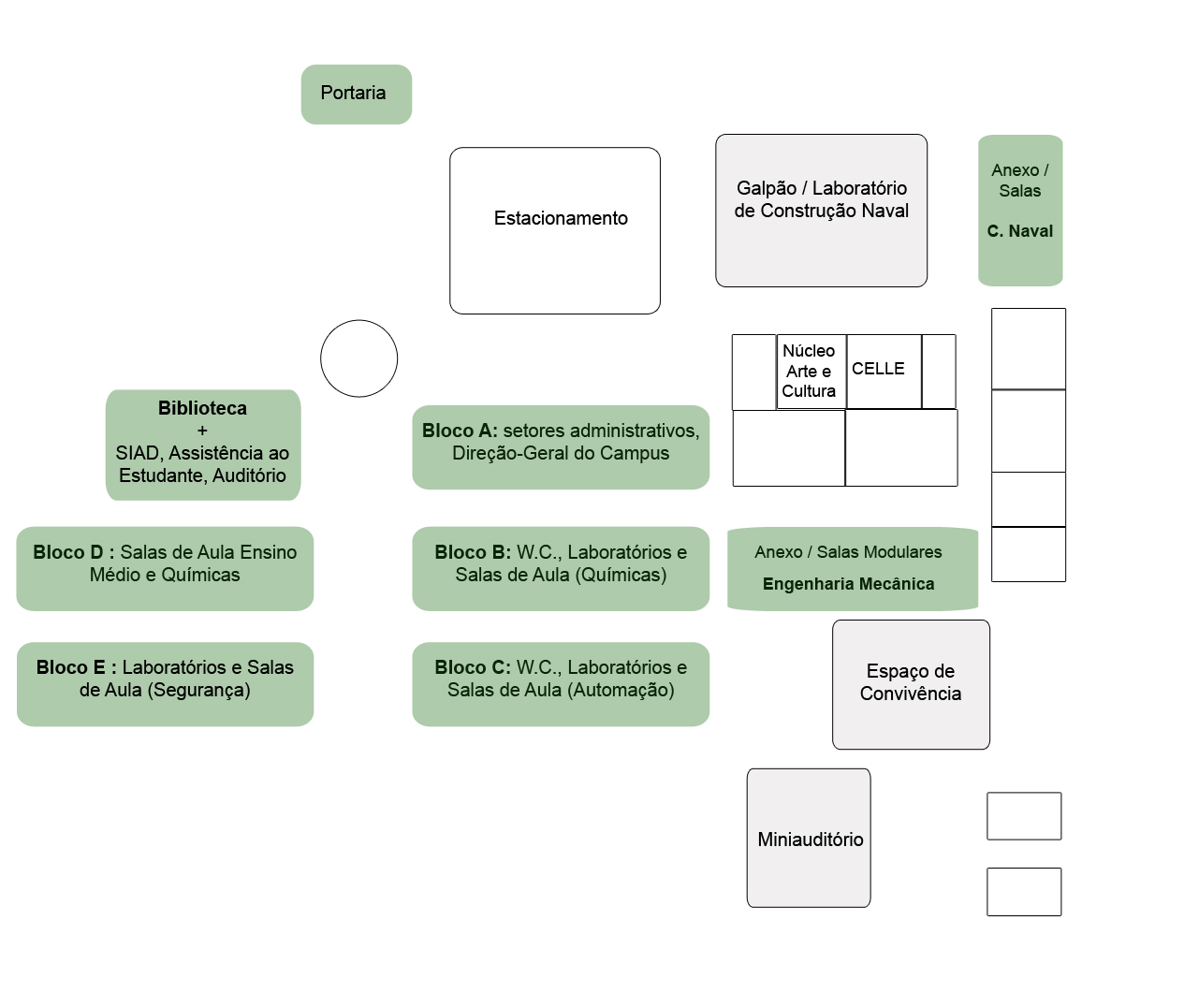
O espaço físico do Campus Ipojuca está estruturado em um bloco administrativo, quatro blocos de salas de aula e laboratórios, uma Biblioteca e dois anexos: a área do curso de Construção Naval e a área de Engenharia Mecânica.
O horário de funcionamento regular do Campus é o seguinte:
- Atividades acadêmicas: das 7h às 22h
- Atendimento ao Discente (SIAD)*: das 8h às 20h
- Expediente administrativo: das 7h às 17h
* O horário de atendimento pode ser reduzido nos períodos de recesso acadêmico (férias)
O Campus Ipojuca conta com salas de aula equipadas com kits multimídia e cerca de 20 laboratórios. Na Biblioteca, além do acervo, funcionam também salas de estudo, sala de computadores para uso dos estudantes, um auditório e ambientes administrativos. Atrás dos anexos, o Campus ainda conta com uma área de convivência e um miniauditório (Miniauditório antigo).
O Campus busca a atualização contínua do suprimento de insumos e do maquinário dos laboratórios, com aquisições da instituição e doações de empresas parceiras.
