Início do conteúdo

Tratamento das Manifestações da Ouvidoria


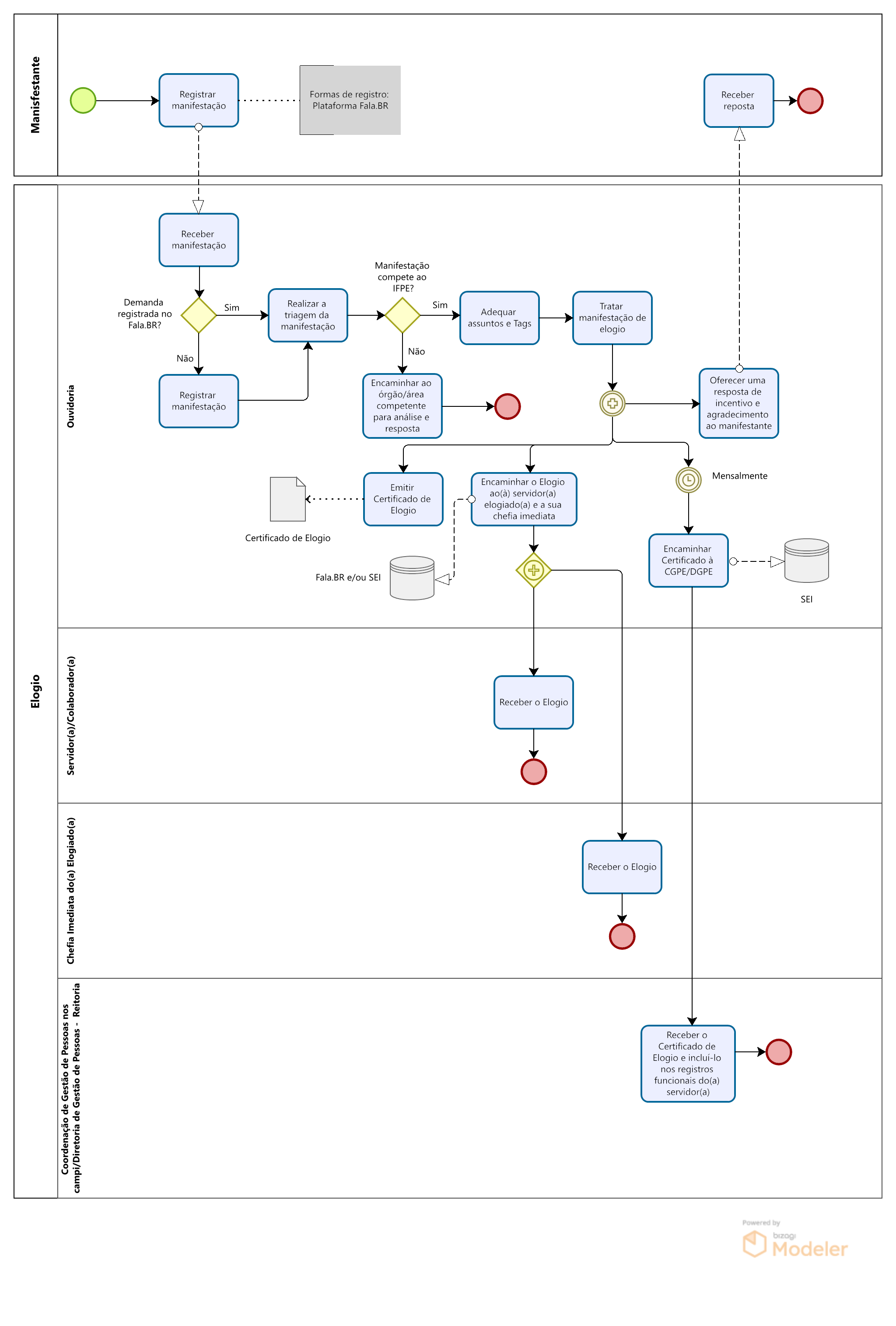
Processo de Tratamento das Manifestações da Ouvidoria no IFPE

1. Finalidade

Estabelecer o fluxo, as etapas e as responsabilidades para o tratamento de manifestações recebidas pela Ouvidoria-Geral do IFPE, garantindo o atendimento ágil, transparente e eficiente das demandas da comunidade.

2. Abrangência

Aplica-se a todas as manifestações registradas na Ouvidoria-Geral do IFPE, incluindo denúncias, reclamações, solicitações, sugestões e elogios.

3. Definições

  • Manifestação: Comunicação formal do usuário com a Ouvidoria-Geral.
  • Fala.BR: Plataforma oficial de recebimento e tratamento de manifestações.
  • Pseudonimização: Ocultação de dados identificadores do manifestante.
  • Unidade Demandada: Setor responsável por fornecer a resposta ou solução.
  • Denúncia: tipo de manifestação que comunica uma irregularidade, um ato ilícito, uma violação de direitos ou irregularidade na administração pública.
  • Reclamação: tipo de manifestação que demonstra insatisfação relativa a um serviço prestado, atendimento recebido ou outras situações correlatas no âmbito do serviço público.

4. Etapas do Processo

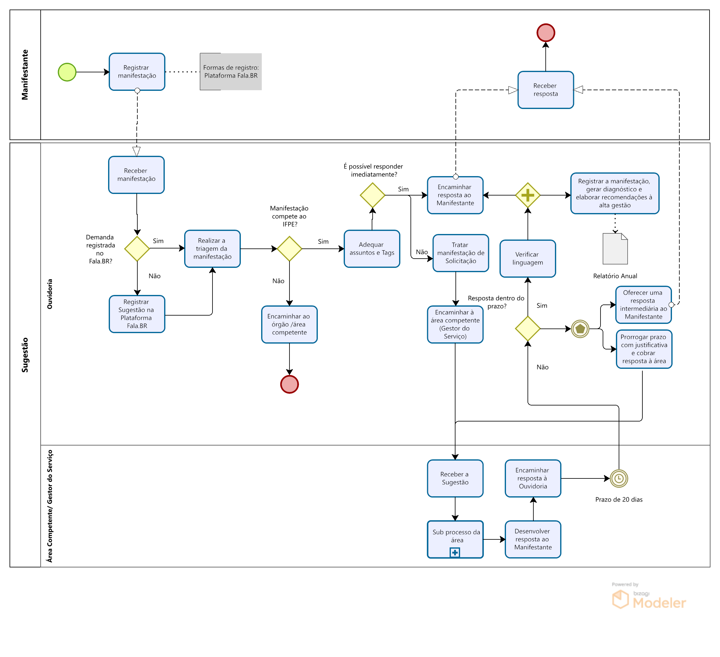
4.1 Recebimento da Manifestação

  • Canal: Plataforma Fala.BR.

4.2 Avaliar a tipologia da Manifestação

  • Tipo da Manifestação: elogio, sugestão, simplifique, reclamação, solicitação ou denúncia

4.3 Análise Preliminar

  • Verificação de informações mínimas, clareza e adequação.
  • Ações:
    Solicitação de complementação ao manifestante (prazo: 20 dias), se necessário.
    Arquivamento imediato se constatada ausência de clareza, competência externa, perda de objeto, conteúdo impróprio ou repetitivo.
    Encaminhamento à unidade responsável ou a outro órgão do sistema, com consentimento do manifestante (em caso de denúncia).

4.4 Pseudonimização (quando aplicável)

  • Remoção de dados identificadores do/a manifestante antes do envio à unidade demandada ou órgão externo.

4.5 Encaminhamento Interno

  • Trâmite para as unidades competentes no IFPE, com prazo de resposta de até 20 dias (prorrogáveis por mais 20 dias mediante justificativa).

4.6 Elaboração da Resposta

  • A unidade responsável pela demanda elabora e envia a resposta conclusiva para a Ouvidoria-Geral.

4.7 Consolidação e Comunicação

  • A Ouvidoria-Geral revisa, consolida e publica a resposta no Fala.BR.
  • Uso de linguagem simples, objetiva e acessível ao manifestante.
  • Registro da resolutividade na plataforma:
    Resolvida: Demanda finalizada.
    Não resolvida: Persistência de pendências.

4.8 Acompanhamento e Reabertura

  • Monitoramento de providências decorrentes
  • Reabertura da manifestação, quando houver novas informações relevantes.

4.9 Avaliação do Atendimento

  • Incentivo à avaliação pelo usuário no Fala.BR sobre o atendimento e a resolutividade (pesquisa de satisfação).

4.10 Arquivamento

  • Encerramento e arquivamento do registro na Plataforma Fala.BR.

5. Prazos 

 
Etapa Prazo
Resposta preliminar Até 30 dias (prorrogáveis por +30)
Complementação de informações pelo manifestante 20 dias
Resposta de unidades internas 20 dias (prorrogáveis por +20)

 

6. Exceções e Observações

  • Casos de risco ou ameaças ao denunciante devem ser comunicados imediatamente às autoridades competentes.
  • Proteção de dados pessoais garantida conforme legislação.

7. Comunicação com o Manifestante

  • Linguagem simples e acessível.
  • Siglas e termos explicados.
  • Resposta ao fato principal, com detalhes adicionais ao final.

8. Responsabilidades

 
Ação Responsável
Receber e registrar Ouvidoria-Geral
Analisar e classificar Ouvidoria-Geral
Encaminhar às unidades Ouvidoria-Geral
Responder à manifestação Unidade demandada
Consolidar resposta e publicar Ouvidoria-Geral
Acompanhar providências Ouvidoria-Geral

 

9. Referências

 

ACESSE:

1. Fluxograma Denúncia;

2. Fluxograma Elogio;

3. Fluxograma Reclamação;

4. Fluxograma Solicitação;

5. Fluxograma Sugestão; e

6. Fluxograma Simplifique.

Última atualização em 08/07/2025

Fim do conteúdo